Kerberos
Kerberos是一种通过传统的加密技术(共享密钥)实现的可信任的第三方认证机制。
kerberos协议中包含3种角色:
- 客户端(client):发送请求的一方
- 服务端(Server):接收请求的一方
- 密钥分发中心(Key Distribution Center,KDC):密钥分发中心包括AS(Authentication Server)认证服务器和TGS(Ticket Granting Ticket)票据授予服务器
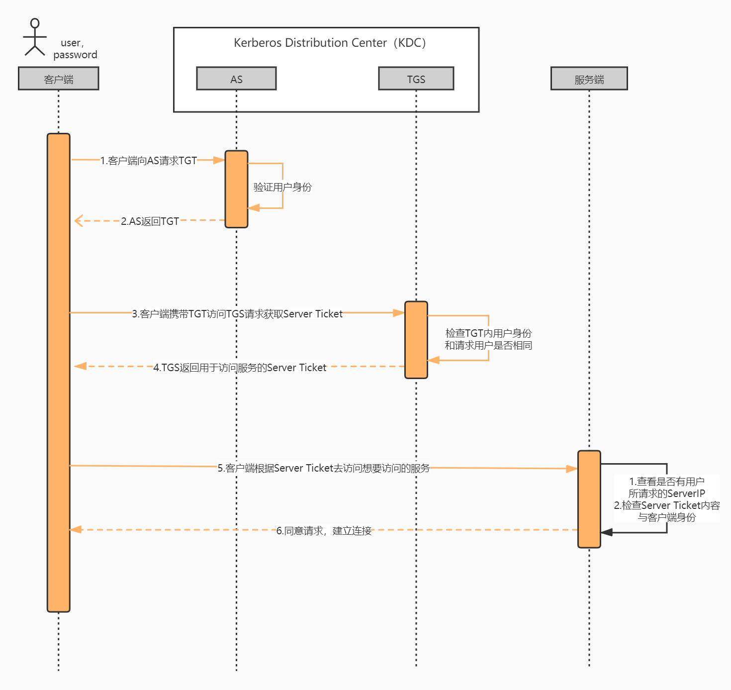
整个kerberos认证流程可以简化描述如下:
客户端在访问每个想要访问的网络服务时,他需要携带一个专门用于访问该服务并且能够证明自己身份的票据,当服务端收到了该票据他才能认定客户端身份正确,向客户端提供服务。所以整个认证流程可简化为两大步:
- 客户端向KDC请求获取想要访问的目标服务的服务授予票据(Ticket)(先在AS做可信身份认证,再在TGS申请票据);
- 客户端拿着从KDC获取的服务授予票据(Ticket)访问相应的网络服务


简化版

Kerberos是一种认证机制。
目的是,通过密钥系统为客户端/服务器应用程序提供强大的认证系统:保护服务器防止错误的用户使用,同时保护它的用户使用正确的服务器,即支持双向验证;Kerberos协议的整个认证过程实现不依赖于主机操作系统的认证,无需基于主机地址的信任,不要求网络上所有主机的物理安全,并假定网络上传送的数据包可以被任意地读取、修改和插入数据,简而言之,Kerberos通过传统的加密技术(共享密钥)实现了一种可信任的第三方认证服务。
名次解释
KDC(key distribution center):是一个网络服务,提供ticket和临时会话密钥。
AS(Authentication Server):认证服务器
TGS(Ticket Grantion Server):许可证服务器
TGT:Ticket-grantion Ticket
realm name:包含KDC和许多客户端的Kerberos网络,类似于域,俗称为领域;也是principal的一个“容器”或者“命名空间”。相对应的,principal的命名规则是”what_name_you_like@realm”。在kerberos,大家都约定俗成用大写来命名realm,比如“EXAMPLE.COM”
password:某个用户的密码,对应于kerberos中的master_key。password可以存在一个keytab文件中。所以kerberos中需要使用密码的场景都可以用一个keytab作为输入。
credential:credential是“证明某个人确定是他自己/某一种行为的确可以发生”的凭据。在不同的使用场景下,credential的具体含义也略有不同:对于某个principal个体而言,他的credential就是他的password;在kerberos认证的环节中,credential就意味着各种各样的ticket。
authenticator:验证者,是服务器用于验证客户机用户主体的信息。验证者包含用户的主体名称、时间标记和其他数据。与票证不同,验证者只能使用一次,通常在请求访问服务时使用。
principal:认证的主体,,也说安全个体,简单来说就是“用户名”。
Ticket:一个记录,客户用它来向服务器证明自己的身份,包括服务的主体名称、用户的主体名称、用户主机的ip地址、时间标记、会话密钥、定义票证生命周期的时间戳。
keytab:keytab是包含principals和加密principal key的文件。keytab文件对于每个host是唯一的,因为key中包含hostname。keytab文件用于不需要人工交互和保存纯文本密码,实现到kerberos上验证一个主机上的principal。因为服务器上可以访问keytab文件即可以以principal的身份通过kerberos的认证,所以,keytab文件应该被妥善保存,应该只有少数的用户可以访问。
kerberos认证过程
为什么要有Kerberos这样一个中央认证机制?
有A,B,C三个服务器,分别提供不同的服务,user要访问ABC都需要输入用户名密码,但是ABC没必要都存一份user的密码,所以就衍生出一个中央服务器D来专门存储用户名密码;如果user通过了D的认证,那就是合法的身份,就可以使用ABC任何一个服务,所以user需要告诉ABC它通过了D的认证。
何证明这个事情,以及信息在网络传输过程如何防止被截获篡改而假冒等等,解决这些问题就靠kerberos。
Kerberos协议的工作过程:Client从KDC获取TGT,Client利用获取的TGT向KDC请求其他Service的Ticket(通过获取的session进行访问)。
kerberos协议的认证流程,如下:
第一次通信
为了获得能够用来访问服务端服务的票据,客户端首先需要来到KDC获得服务授予票据(Ticket)。由于客户端是第一次访问KDC,此时KDC也不确定该客户端的身份,所以第一次通信的目的为KDC认证客户端身份,确认客户端是一个可靠且拥有访问KDC权限的客户端,过程如下:

① 客户端用户向KDC以明文的方式发起请求。该次请求中携带了自己的用户名,主机IP,和当前时间戳;
② KDC当中的AS(Authentication Server)接收请求(AS是KDC中专门用来认证客户端身份的认证服务器)后去kerberos认证数据库中根据用户名查找是否存在该用户,此时只会查找是否有相同用户名的用户,并不会判断身份的可靠性;
③ 如果没有该用户名,认证失败,服务结束;如果存在该用户名,则AS认证中心便认为用户存在,此时便会返回响应给客户端,其中包含两部分内容:
- 第一部分内容称为TGT,他叫做票据授予票据,客户端需要使用TGT去KDC中的TGS(票据授予中心)获取访问网络服务所需的Ticket(服务授予票据),TGT中包含的内容有kerberos数据库中存在的该客户端的Name,IP,当前时间戳,客户端
即将访问的TGS的Name,TGT的有效时间以及一把用于客户端和TGS间进行通信的Session_key(CT_SK)。整个TGT使用TGS密钥加密,客户端是解密不了的,由于密钥从没有在网络中传输过,所以也不存在密钥被劫持破解的情况。 - 第二部分内容是使用客户端密钥加密的一段内容,其中包括用于客户端和TGS间通信的Session_key(CT_SK),客户端即将访问的TGS的Name以及TGT的有效时间,和一个当前时间戳。该部分内容使用客户端密钥加密,所以客户端在拿到该部分内容时可以通过自己的密钥解密。如果是一个假的客户端,那么他是不会拥有真正客户端的密钥的,因为该密钥也从没在网络中进行传输过。这也同时认证了客户端的身份,如果是假客户端会由于解密失败从而终端认证流程。
至此,第一次通信完成。
第二次通信
此时的客户端收到了来自KDC(其实是AS)的响应,并获取到了其中的两部分内容。此时客户端会用自己的密钥将第二部分内容进行解密,分别获得时间戳,自己将要访问的TGS的信息,和用于与TGS通信时的密钥CT_SK。首先他会根据时间戳判断该时间戳与自己发送请求时的时间之间的差值是否大于5分钟,如果大于五分钟则认为该AS是伪造的,认证至此失败。如果时间戳合理,客户端便准备向TGS发起请求,
其次请求的主要目的是为了获取能够访问目标网络服务的服务授予票据Ticket(进入动物园需要的门票)。 在第二次通信请求中,客户端将携带三部分内容交给KDc中的TGS,第二次通信过程具体如下所述:

客户端行为:
① 客户端使用CT_SK加密将自己的客户端信息发送给KDC,其中包括客户端名,IP,时间戳;
② 客户端将自己想要访问的Server服务以明文的方式发送给KDC;
③ 客户端将使用TGS密钥加密的TGT也原封不动的也携带给KDC;
TGS行为:
① 此时KDC中的TGS(票据授予服务器)收到了来自客户端的请求。他首先根据客户端明文传输过来的Server服务IP查看当前kerberos系统中是否存在可以被用户访问的该服务。如果不存在,认证失败结束,。如果存在,继续接下来的认证。
② TGS使用自己的密钥将TGT中的内容进行解密,此时他看到了经过AS认证过后并记录的用户信息,一把Session_KEY即CT_SK,还有时间戳信息,他会现根据时间戳判断此次通信是否真是可靠有无超出时延。
③ 如果时延正常,则TGS会使用CK_SK对客户端的第一部分内容进行解密(使用CT_SK加密的客户端信息),取出其中的用户信息和TGT中的用户信息进行比对,如果全部相同则认为客户端身份正确,方可继续进行下一步。
④ 此时KDC将返回响应给客户端,响应内容包括:
- 第一部分:用于客户端访问网络服务的使用Server密码加密的ST(Servre Ticket),其中包括客户端的Name,IP,需要访问的网络服务的地址Server IP,ST的有效时间,时间戳以及用于客户端和服务端之间通信的CS_SK(Session Key)。
- 第二部分:使用CT_SK加密的内容,其中包括CS_SK和时间戳,还有ST的有效时间。由于在第一次通信的过程中,AS已将CT_SK通过客户端密码加密交给了客户端,且客户端解密并缓存了CT_SK,所以该部分内容在客户端接收到时是可以自己解密的。
至此,第二次通信完成。
第三次通信
此时的客户端收到了来自KDC(TGS)的响应,并使用缓存在本地的CT_SK解密了第二部分内容(第一部分内容中的ST是由Server密码加密的,客户端无法解密),检查时间戳无误后取出其中的CS_SK准备向服务端发起最后的请求。

客户端:
① 客户端使用CK_SK将自己的主机信息和时间戳进行加密作为交给服务端的第一部分内容,然后将ST(服务授予票据)作为第二部分内容都发送给服务端。
服务端:
① 服务器此时收到了来自客户端的请求,他会使用自己的密钥,即Server密钥将客户端第二部分内容进行解密,核对时间戳之后将其中的CS_SK取出,使用CS_SK将客户端发来的第一部分内容进行解密,从而获得经过TGS认证过后的客户端信息,此时他将这部分信息和客户端第二部分内容带来的自己的信息进行比对,最终确认该客户端就是经过了KDC认证的具有真实身份的客户端,是他可以提供服务的客户端。此时服务端返回一段使用CT_SK加密的表示接收请求的响应给客户端,在客户端收到请求之后,使用缓存在本地的CS_ST解密之后也确定了服务端的身份(其实服务端在通信的过程中还会使用数字证书证明自己身份)。
至此,第三次通信完成。此时也代表着整个kerberos认证的完成,通信的双方都确认了对方的身份,此时便可以放心的进行整个网络通信了。
Kerberos客户端支持两种:
一是使用principal + Password
二是使用principal + keytab
前者适合用户进行交互式应用,例如hadoop fs -ls 这种;
后者适合服务,例如yarn的rm、nm等。principal + keytab就类似于ssh免密码登录,登录时不需要密码了。